Właściwości
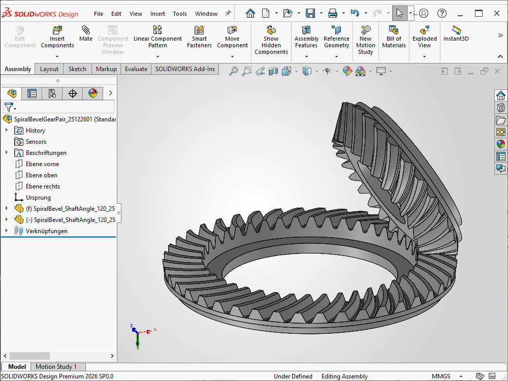
- Obliczanie geometrii stożkowych kół zębatych Zyklo-Palloid®-według Klingelnberga KN 3028 / ISO 23509. Kształt stożka - Klingelnberg: tworzące stożka podziałowego, wierzchołka i stóp są równoległe (stała wysokość zęba).
- Propozycje jak również zalecane wartości określające cechy takie jak: szerokość zęba, moduł, kąt pochylenia itd.
- Baza danych umożliwiająca wybór wyjściowego profilu narzędzia według norm: ISO 53, DIN 867 i DIN 3972 lub możliwość indywidualnego definiowania.
- Dobór oraz możliwość konfiguracji maszyny produkcyjnej Klingelnberga.
- Możliwość kontroli ilości odpadów produkcyjnych.
- Uwzględnienie w obliczeniach wysokości i kierunku przesunięcia zarysu.
- Określenie obrotów z długością stożka, kontami i innymi wymiarami koła.
- Propozycje wielkości luzu wierzchołkowego w/g Klingelnberga lub Niemanna jak również możliwość indywidualnego definiowania.
- Możliwość wyznaczenia wysokości, grubości zęba.
- Określenie tolerancji według normy DIN 3965 dla odchyleń od niektórych wyznaczników; Odchylenia kąta pochylenia oraz punktu przecięcia osi, jakości uzębienia powiązane z nim tolerancje lub dopuszczalne odchylenia według ISO 17485.
- Obliczanie nośności w oparciu o normę ISO 10300 metodę B1 z integrowanym bankiem środków smarnych i materiałów.
- Operacje można powtarzać, zamieniać lub cofać.
- Obliczanie wytrzymałości na przestrzeni danego czasu (trwałość eksploatacyjna).
- Szczegółowy raport z obliczeń w formacie HTML lub PDF.
- Eksport danych CAD za pomocą wtyczek CAD eAssistant
Opis
Moduł ten umożliwia obliczanie geometrii kół stożkowych o zębach spiralnych według Klingelnberga - cyklo-palloid, ISO 23509/KN 3028 oraz ISO 10300. Podczas obliczeń użytkownicy otrzymują propozycje wartości określających wymiary uzębienia jak szerokość, kąt nachylenia itd. Istnieje także opcja umożliwiające wybór standardowego profilu narzędzia według norm ISO 53, DIN 867 i DIN 3972, ponadto program pozwala również na jego manualne zdefiniowanie. Szeroki wachlarz możliwości obliczeniowych i konstrukcyjnych programu eAssistant umożliwia również dobór konfiguracji maszyny produkcyjnej Klingelnberga.
Program dysponuje także funkcją umożliwiającą automatyczną kontrolę ilości odpadów produkcyjnych.
Podczas projektowania użytkownik ma do dyspozycji domyślne wartości określające szerokość zęba. Istnieje także opcja umożliwiające wybór standardowego profilu narzędzia według norm ISO 53, DIN 867 i DIN 3972, ponadto program pozwala również na jego manualne zdefiniowanie.
W obliczeniach uwzględniane jest również przesunięcie zarysu, a także zmiana grubości zęba. Kontrola podcięcia z propozycją minimalnego przesunięcia zarysu umożliwiającego uniknięcie podcięcia, propozycje modyfikacji głowy zęba lub możliwość indywidualnego definiowania.
Program podaje propozycje wartości określających luz międzyzębny według Klingelnberga lub Niemanna, a także umożliwia i manualne określenie wartości. Określenie tolerancji według normy DIN 3965 dla odchyleń od niektórych wyznaczników; Odchylenia kąta pochylenia oraz punktu przecięcia osi, jakości uzębienia powiązane z nim tolerancje lub dopuszczalne odchylenia według ISO 17485. Ponadto określana jest wysokości, grubości zęba.
Obok obliczeń geometrii istnieje możliwość obliczania nośności w oparciu o normę ISO 10300 metodę B1, określenie zabezpieczeń (wytrzymałości) na przestrzeni danego czasu czyli tzw. trwałości eksploatacyjnej. Podczas obliczeń określone zostają parametry pozwalające na uniknięcie uszkodzeń zębów jak: zmęczenie powierzchniowe, załamanie zmęczeniowe, zatarcie. Odpowiednie obliczenia geometryczne, dobór odpowiednich materiałów jak również środków smarnych pozwalają na ich eliminację oraz uzyskanie optymalnych warunków wytrzymałościowych już w procesach projektowych.
Podobnie jak w innych modułach dostępna jest funkcja (Redo/Undo), pozwalająca na powracanie do poprzednich etapów obliczeń i w razie potrzeby na ich odpowiednie korygowanie. Użytkownicy mają również możliwość wygenerowania szczegółowego protokołu z dokonanych obliczeń w formacie HTML lub PDF.