Caractéristiques
- Il est possible de démarrer tous les modules de calcul de l'eAssistant directement depuis SOLIDWORKS grâce au menu intégré.
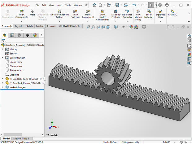
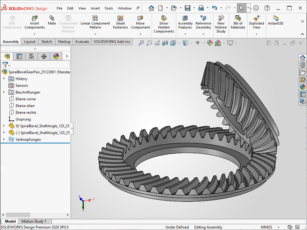
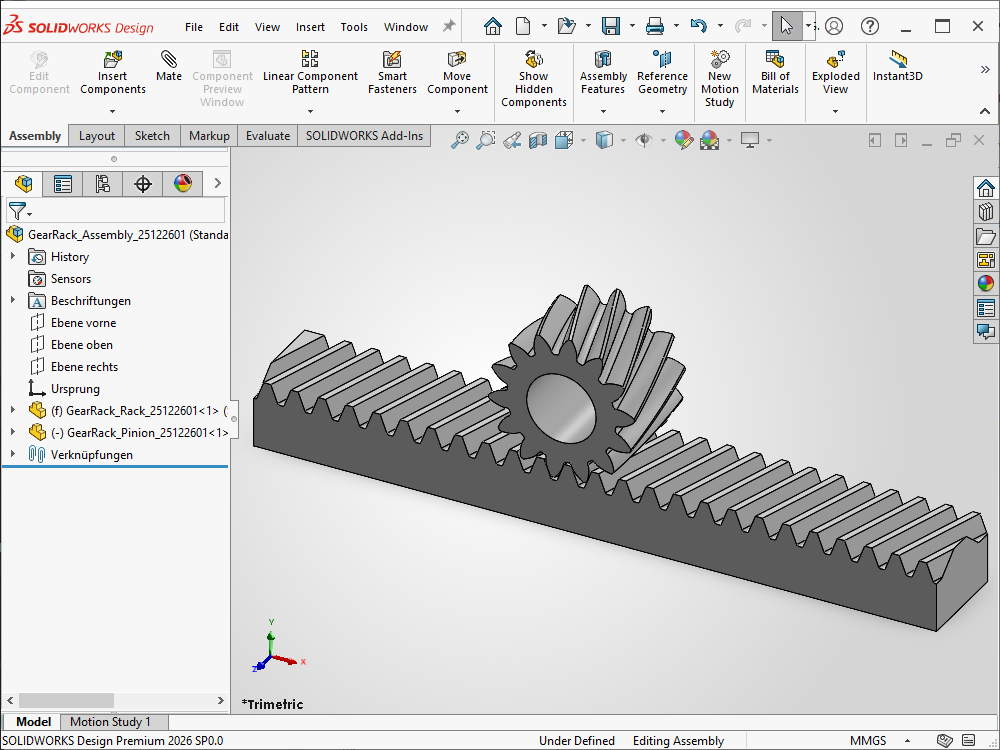
- A partir d'un calcul, les roues cylindriques à dents droites et hélicoïdales externes et internes peuvent être générées automatiquement en 3D.
- Il est possible de créer un engrenage sur une pièce déjà existante.
- Un simple clic de souris permet d'ajouter au dessin en 2D toutes les données nécessaires à la fabrication d'un engrenage.
- Des arbres pleins et creux avec un nombre illimité de segments d'arbres cylindriques et coniques peuvent être générés à partir d'un calcul.
- Les liaisons arbre-moyeu tel que les profils à nombreuses cannelures et les cannelures droites peuvent être fabriquées directement en 3D à partir d'un calcul.
- Toutes les informations de calcul sont sauvegardées dans le modèle en 3D et sont disponibles à tout moment.
Description
En utilisant ce PlugIn, il est possible de démarrer tous les modules de calcul de l'eAssistant directement via le menu de SOLIDWORKS.
À partir du module de calcul de l'eAssistant pour engrenages cylindriques, les engrenages cylindriques et hélicoïdaux peuvent être élaborés automatiquement en 3D. Tolérances, chanfrein de tête, déport et perçage d'arbres seront pris en compte dans le calcul et la modélisation d'une forme de dent exacte.
Pour soutenir un travail efficace dans les processus de construction et de développement, les données de calcul adéquates seront sauvegardées dans le modèle 3D et sont donc disponibles à tout moment.
Ce PlugIn de CAO permet la création rapide et aisée d'arbres en 3D. La géométrie de l'arbre peut être définie très facilement dans un module de calcul d'arbres et être ensuite automatiquement développée en 3D. Des arbres pleins et creux sont possibles avec un nombre illimité de segments d'arbres cylindriques et coniques.
Outre les arbres et les roues d'engrenage, les liaisons arbre-moyeu d'arbres dentelés à cannelure fine et d'arbres dentelés à cannelure large sont supportées. L'arbre et le moyeu peuvent être crées en 3D sur la base d'un calcul. Ils peuvent également être générés dans une partie de roue d'engrenage déjà existante.